Instance Verification Kit (IVK)
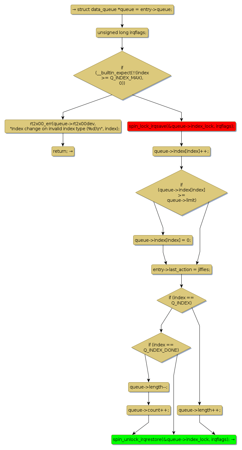
spin lock @ [24548+48+/linux-3.19-rc1/drivers/net/wireless/rt2x00/rt2x00queue.c]
Instance Signature: index_lock
|
The Matching Pair Graph:
|
|
Function Name
|
Control Flow Graph (CFG)
|
Events Flow Graph (EFG)
|
Source Correspondence
|
|
rt2x00queue_index_inc
|
|
|
[24261+21+/linux-3.19-rc1/drivers/net/wireless/rt2x00/rt2x00queue.c]
|